数字赋能.丝路共享
O2O电子商务助力乡村振兴

农业农村部办公厅通知

发表时间:2021-11-08 19:26作者:转载农经办

农办经【2021】10号


各省、自治区、直辖市及计划单列市农业农村(农牧)厅(局、委)、乡村振兴局,新疆生产建设兵团农业农村局、乡村振兴局:

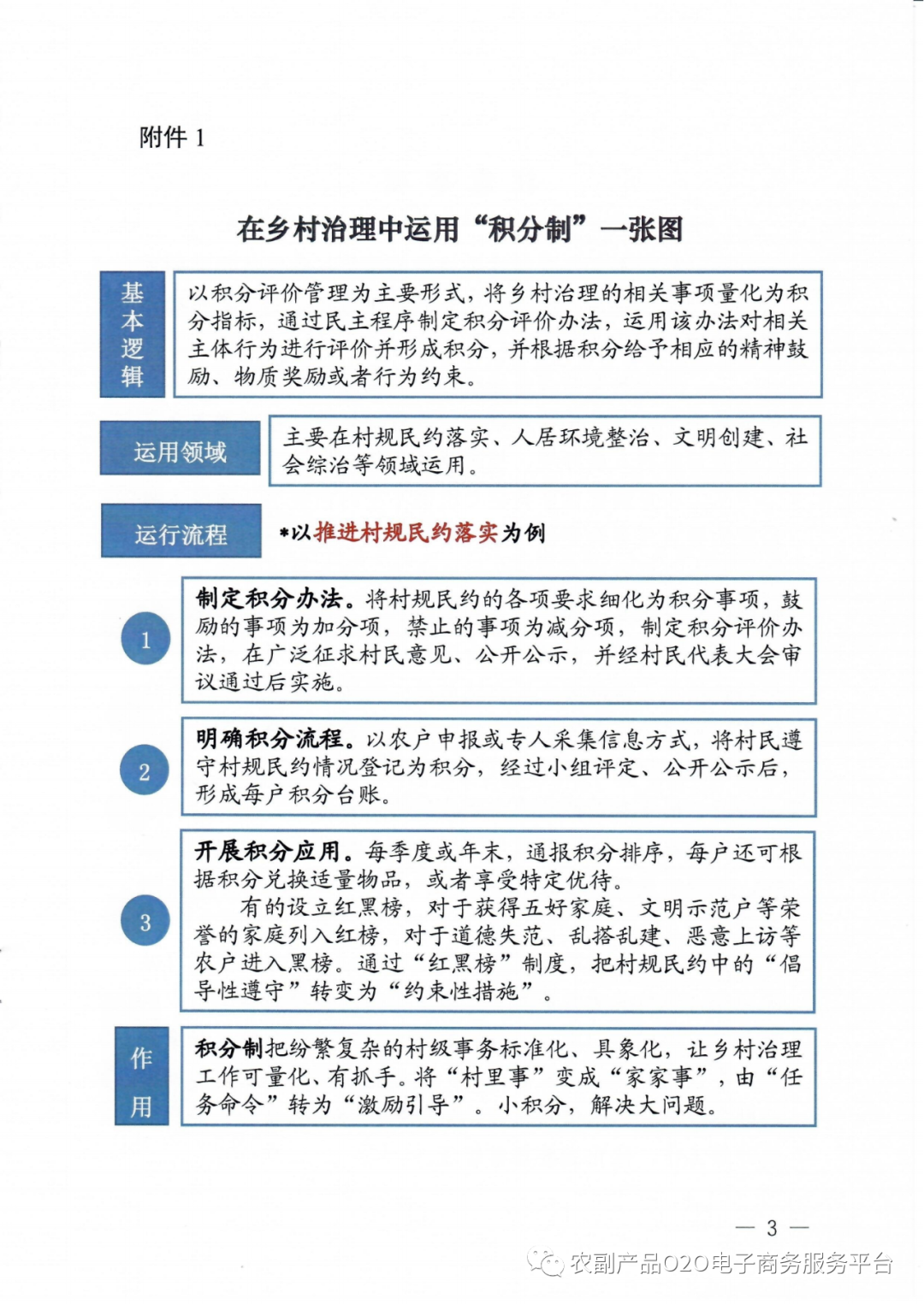
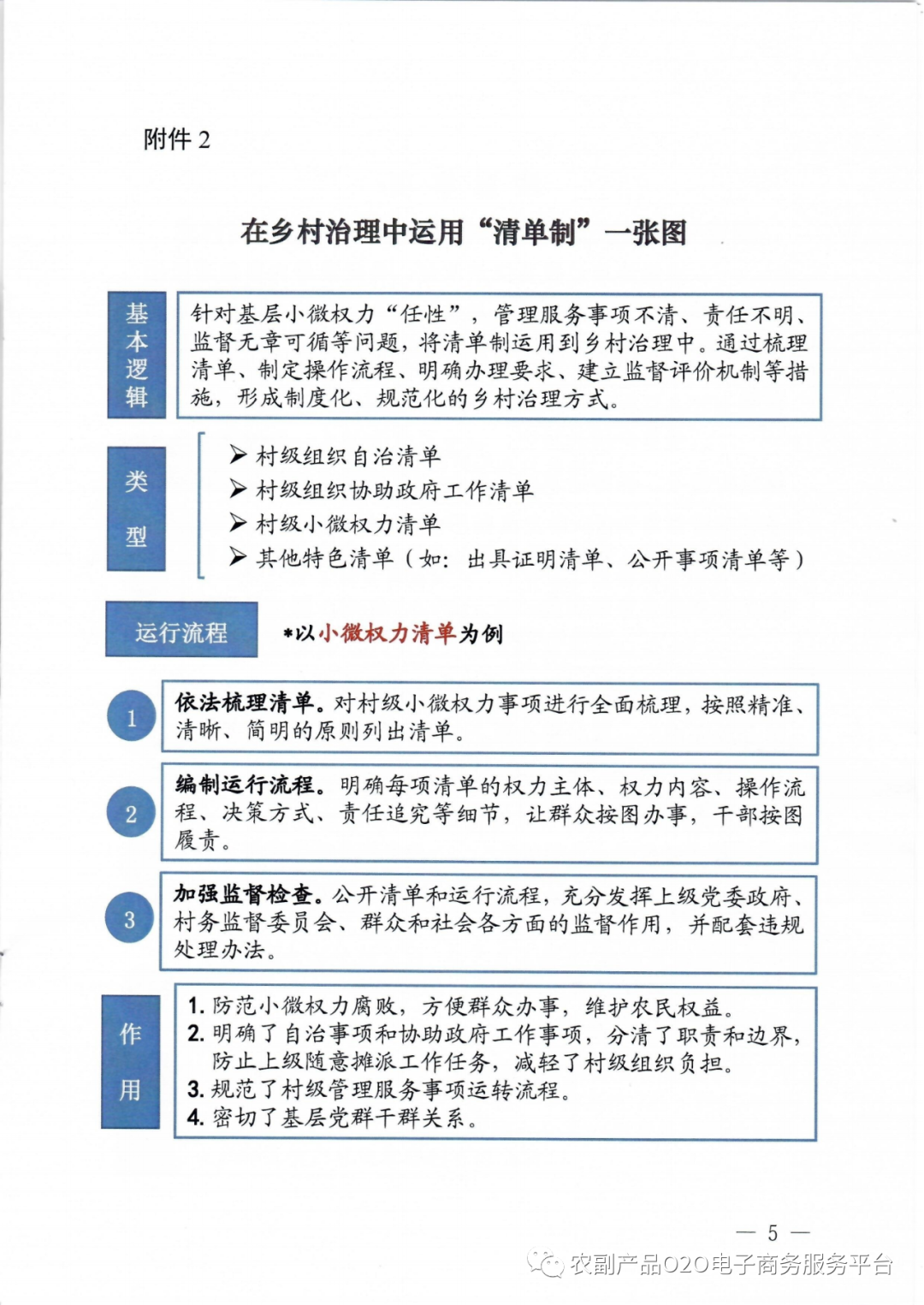
乡村治理是乡村振兴的重要内容,是国家治理体系和治理能力建设的重要方面。实现乡村治理有效需要务实管用的方法,将相对模糊笼统的乡村治理概念和要求,转化为目标清晰明确、运行有章可循、监督评价科学合理的工作任务,形成具有可操作性的工作抓手。近年来,各地贯彻落实党中央、国务院关于加强和改进乡村治理的决策部署,探索形成了很多有效的典型做法,有针对性地解决了一些难点堵点问题。我们在总结地方实践经验的基础上,深入分析乡村治理中运用积分制、清单制,以及整治高价彩礼、大操大办等方面典型做法的内在规律、关键环节,分别归纳提炼形成了三个“一张图”,作为乡村治理典型方式工作指南。现予印发,供各地在开展乡村治理工作中借鉴和使用。

附件:

1.在乡村治理中运用“积分制”一张图

2.在乡村治理中运用“清单制”一张图

3.农村高价彩礼、大操大办等不良风气整治一张图

农业农村部办公厅



一带一路农副产品O2O电子商务平台
素材:农经办
编辑:技术部
审核:综合部

欢迎大家关注我们




一带一路农副产品O2O电子商务平台

邮箱:info@o2omarket.net.cn

网址:http://www.o2omarket.net.cn

客服:400 116 0219

备案:京ICP20007030